Problem 1.3

Problem 1.3#

Integrated Energy Grids

Problem 1.3

Note: This problem is based on the paper by Heide et al., Seasonal optimal mix of wind and solar power in a future, highly renewable Europe, Renewable Energy 35 (2010) https://doi.org/10.1016/j.renene.2010.03.012

Using the sinusoidal waves defined in Equations (1)-(2) in Problem 1.2, we want to investigate the impact of the wind and solar capacities on the balancing needs of a power system. To that end, we define the following parameters:

The parameter \(\gamma\) is defined as the ratio between annual renewable generation (sum of wind and solar) and the annual electricity demand

\( \gamma=\frac{\sum_t g_t^S + \sum_t g_t^W}{\sum_t d_t}.\)

The parameter \(\alpha\) is defined as the average share of wind in renewable energy generation:

\( \alpha=\frac{\sum_t g_t^W}{\sum_t g_t^S + \sum_t g_t^W}\)

We define the mismatch \(\Delta_t\) as the difference in every hour, between the renewable generation and the load, that is: \(\Delta_t=g_t^S+g_t^W-d_t.\)

[Later, \(-\Delta_t\) will be called net load (or residual load), a common measure on how much demand needs to be covered after variable renewables.]

a) Assume that the installed capacities for solar PV and wind power are those required to produce, on average, 50% of the annual electricity demand with every technology (i.e., the capacities are 0.5 times the values calculated in sections (a) and (b) in Problem 1.2). Calculate total backup energy \(E_B\), backup capacity \(C_B\) and curtailed energy \(E_C\).

The mismatch is defined as the difference between the renewable generation and electricity load.

\(\Delta_t = g^W_t + g^S_t - d_t = C_S · CF_S (1+sin (\frac{2\pi}{24}t)) + C_W · CF_W (1+0.9sin (\frac{2\pi}{168}t))-d_t\)

The capacity factors for solar and wind are \(CF_S\)=0.15 and \(CF_W\)=0.25. The installed capacities for solar and wind are \(C_S\)=3.33 GW and \(C_W\)=2GW

We will use the packages numpy to operate with arrays and matplotlib.pyplot to plot the results

Note

If you have not yet set up Python on your computer, you can execute this tutorial in your browser via Google Colab. Click on the rocket in the top right corner and launch “Colab”. If that doesn’t work download the .ipynb file and import it in Google Colab.

Then install pandas and numpy by executing the following command in a Jupyter cell at the top of the notebook.

!pip install numpy matplotlib
import numpy as np
import matplotlib.pyplot as  plt
Delta = np.array([3.33*0.15*(1+np.sin(2*np.pi*t/24))+ 2*0.25*(1+0.9*np.sin(2*np.pi*t/168))-1 for t in np.arange(0,8759)])

We can plot the mismatch for the first week of the year.

plt.plot(Delta[0:168])
plt.ylabel("Mismatch")
plt.xlabel("Hours")
Text(0.5, 0, 'Hours')
../_images/0253e7cc5a1af97cd98bdcd79fa926f2c24c0bdf615201d94b8ce9c6f8945e5d.png

The average mismatch throughout the year is zero, i.e., on average renewable generation equals demand.

np.mean(Delta)
np.float64(-2.7118826369913244e-05)

The total backup energy can be calculated as the sum of the negative mismatch.

np.sum(Delta[Delta<0])
np.float64(-1693.0434313753733)

The system will require 1,693 GWh of backup energy.

The capacity for backup generation can be calculated as the maximum of the negative mismatch values.

np.max(np.abs(Delta[Delta<0]))
np.float64(0.9054359905560991)

The system will require 0.905 GW of backup capacity, i.e., the required capacity is equal to the demand because there would be situations in which the renewable contribution will be zero.

The curtailed energy can be calculated as the sum of the positive mismatch.

np.sum(Delta[Delta>0])
np.float64(1692.8058975751992)

The curtailed energy will be 1,693 GWh. Required backup energy and curtailed energy are equal in this system since, on average, renewable generation is equal to demand.

(b) Assuming \(\gamma\)=1, calculate and plot the total backup energy \(E_B\), backup capacity \(C_B\) and curtailed energy \(E_C\) for \(\alpha\) values ranging from 0 to 1. Which combination of solar and wind generation (i.e., which \(\alpha\) value) minimises the required backup energy? Which combination of solar and wind generation minimises the required backup capacity?

L = 1
CF_W = 0.25
CF_S = 0.15
E_B_array = []
C_B_array = []
E_C_array = []
alphas = np.arange(0,1.1,0.1)
for alpha in alphas:
    C_W = alpha*L/CF_W
    C_S = (1-alpha)*L/CF_S
    Delta = np.array([C_S*CF_S*(1+np.sin(2*np.pi*t/24))+ C_W*CF_W*(1+0.9*np.sin(2*np.pi*t/168))-1 for t in np.arange(0,8759)])
    E_B = -np.sum(Delta[Delta<0])
    C_B = np.max(np.abs(Delta[Delta<0]))
    E_C = np.sum(Delta[Delta>0])
    E_B_array.append(E_B)
    C_B_array.append(C_B)
    E_C_array.append(E_C)

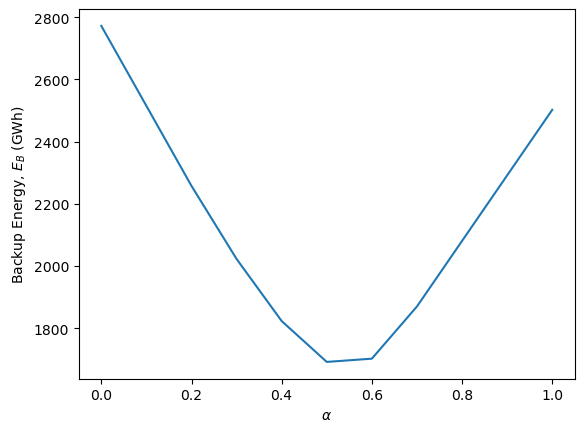
The backup energy is minimised when \(\alpha\)=0.5

plt.plot(alphas, E_B_array)
plt.xlabel(r'$\alpha$')
plt.ylabel('Backup Energy, $E_B$ (GWh)')
Text(0, 0.5, 'Backup Energy, $E_B$ (GWh)')
../_images/bb44d44579263c1082365b57d823e4444cab82d681e0c0df8bb1dd452e204f17.png

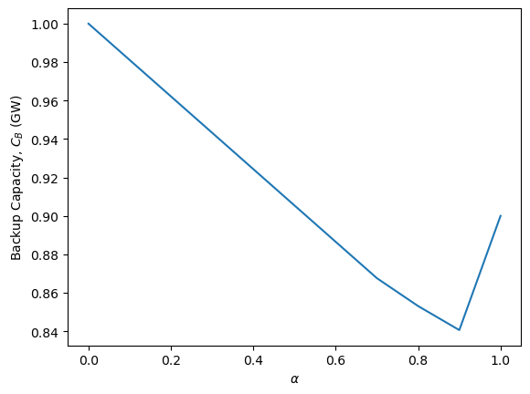
The backup capacity is minimised when \(\alpha\)=0.9

plt.plot(alphas, C_B_array)
plt.xlabel(r'$\alpha$')
plt.ylabel('Backup Capacity, $C_B$ (GW)')
Text(0, 0.5, 'Backup Capacity, $C_B$ (GW)')
../_images/df90703477dc3d4c98fcf793383fdaad9eb8de86f4d3975eafe507e19ddb87e2.png

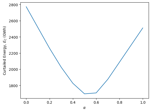
The curtailed energy is minimised when \(\alpha\)=0.5

plt.plot(alphas, E_C_array)
plt.xlabel(r'$\alpha$')
plt.ylabel('Curtailed Energy, $E_C$ (GWh)')
Text(0, 0.5, 'Curtailed Energy, $E_C$ (GWh)')
../_images/48ef4a66be6e055ba5ec1e8fd4292e4ba2dd31e0d75ef612970e9e89bc545b68.png

(c) Calculate and plot the backup energy \(E_B\), backup capacity \(C_B\), and curtailed energy \(E_C\) for \(\alpha\) values ranging from 0 to 1 and \(\gamma\) values ranging from 0 to 1 and discuss the results.

CF_W = 0.25
CF_S = 0.15
E_B_matrix = []
C_B_matrix = []
E_C_matrix = []
gammas = np.arange(0,1.1,0.1)
for gamma in gammas:
    E_B_array =[]
    C_B_array =[]
    E_C_array =[]
    for alpha in alphas:
        C_W = alpha*gamma*L/CF_W
        C_S = (1-alpha)*gamma*L/CF_S
        Delta = np.array([C_S*CF_S*(1+np.sin(2*np.pi*t/24))+ C_W*CF_W*(1+0.9*np.sin(2*np.pi*t/168))-1 for t in np.arange(0,8759)])
        E_B = -np.sum(Delta[Delta<0])
        C_B = np.max(np.abs(Delta[Delta<0]))
        E_C = np.sum(Delta[Delta>0])
        E_B_array.append(E_B)
        C_B_array.append(C_B)
        E_C_array.append(E_C)

    E_B_matrix.append(E_B_array)
    C_B_matrix.append(C_B_array)
    E_C_matrix.append(E_C_array)

The required backup energy is minimised for \(\gamma\)=1 and \(\alpha\)=0.5. For \(\gamma\)<1, renewable energy does not cover, on average, the annual electricity demand, so there is more need for backup energy. When a lot of backup energy is used, the solar/wind mix (\(\alpha\) value) is not very critical.

plt.contourf(np.arange(0,1.1,0.1), np.arange(0,1.1,0.1), E_B_matrix)
plt.xlabel(r'$\alpha$')
plt.ylabel(r'$\gamma$')
cbar=plt.colorbar()
cbar.set_label('Backup Energy, $E_B$ (GWh)')
../_images/ead1b2fcfcfa2267465704072514b258d90ed7152e37e6116a0eae24403d96bb.png

The required backup capacity is minimised for \(\gamma\)=1 and \(\alpha\)=0.9. For \(\gamma\)=0 (no renewable generation), the required backup capacity is 1. For \(\gamma\)=1 (renewable generation covering, on average, demand), the required backup capacity is still 0.825 GW.

plt.contourf(np.arange(0,1.1,0.1), np.arange(0,1.1,0.1), C_B_matrix)
plt.xlabel(r'$\alpha$')
plt.ylabel(r'$\gamma$')
cbar=plt.colorbar()
cbar.set_label('Backup Capacity, $C_B$ (GW)')
../_images/8477b8733b54198091a944d9dd783f9986f2bd7f97542b7c8a4c5731e1464643.png

The curtailed energy is minimised for \(\gamma\)=0 since the renewable energy is not enough to cover the demand. For \(\gamma\)=1, the curtailed energy is minimised for \(\alpha\)=0.5.

plt.contourf(np.arange(0,1.1,0.1), np.arange(0,1.1,0.1), E_C_matrix)
plt.xlabel(r'$\alpha$')
plt.ylabel(r'$\gamma$')
cbar=plt.colorbar()
cbar.set_label('Curtailed Energy, $E_C$ (GWh)')
../_images/10b8fb8b039c5c9b5193a7eeabd3f77c46459e3c1cdb75db245c4a66b4d8d92f.png